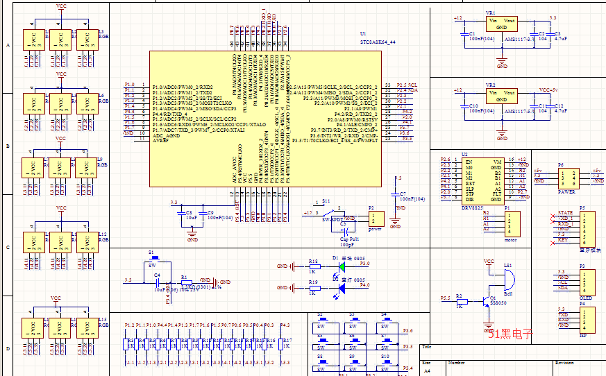
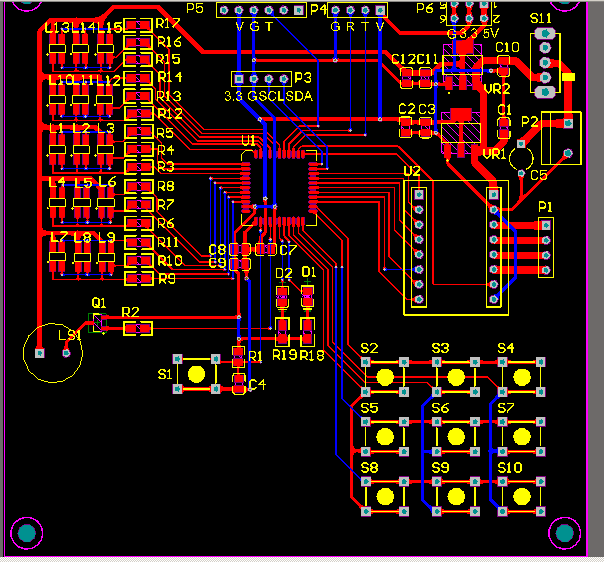
芯片复制STC8A8A8K单片机 时间:2025-11-06 来源: 芯片解密 浏览:2次 字号:大 中 小 芯片复制Altium Designer画的原理图和PCB图如下单片机1.png (41.53 KB, 下载次数: 182)51hei.png (80.96 KB, 下载次数: 169)51hei.png (28.15 KB, 下载次数: 175)51hei.png (16.95 KB, 下载次数: 182) 上一篇:芯片复制STM32L151/152系列 下一篇:芯片复制STC15单片机