PT100高精度测温电路 芯片破解
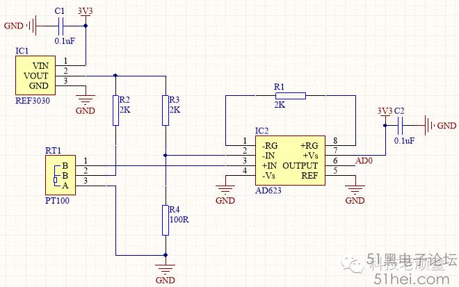
| 芯片破解PT100是一种正温度系数的热敏电阻。说到什么是正温度系数?就必须要结合负温度系数来讲了。随着温度的升高,电阻的阻值变大,就是正温度系数的热敏电阻,相反,如果随着温度的升高,电阻的阻值变小,就是负温度系数的热敏电阻。 PT100之所以应用很广泛,不仅是因为它可以测的温度范围宽(零下几十度到零上几百度),还因为它的线性度非常好。“线性度”,说的直白一点就是温度每变化一度,电阻的阻值升高的幅度是基本相同的。这样,就大大的简化了我们的程序。 ![]() 不过,PT100也有它的缺点,就是温度每上升一度,阻值变化太小了,只有0.39欧姆。这样就需要硬件上提供高精度低噪声的转换。 网上流传有很多电路,很多电路其实都是不能当作产品用的。下面给大家提供一种高精度的电路,就是成本有些高,不过品质好。 ![]() 芯片破解对于测温电路,其实有很多可以值得研究的地方,小电路有大智慧。比如,你可以一眼就看出来这个电路不能测零下的温度吗?你可以计算出来这个电路可以测量的温度范围是从多少度到多少度吗?你可以修改这个电路,让它可以测到你所需要的温度范围吗?如果把反相(-IN)和同相(+IN)两条线调换,后果如何? 看看,你觉得电路简单,那么上面的问题都可以回答吗? 电路解释: 越简单的电路,稳定性就越好。该电路中的四个电阻都需要用0.1%精度的。电路只用了一个电桥和一个差分放大器。R2 R3 R4与PT100组成电桥电路,REF3030为电桥电路提供标准的3.00V电压。AD623用一个2K的放大反馈电阻精确的把电桥的压差放大51倍。(为什么是51倍,详见AD623的datasheet) PT100接法: 细心的小伙伴,会研究一下PT100的接法。PT100一般有两线和三线的传感器。因为线本身肯定有电阻,而上面也提到过,每变化一度,PT100只变化0.39欧姆,那么如果PT100的线很长的话,电阻就越大,线不同,电阻就不同,就肯定会大大的影响测出来的结果。所以,你现在就可以理解了,两线制的PT100,只适合短距离的应用。长距离的应用,就要用三线制。再让我们看看三线制是如何把电线上的电阻影响排除的。算了,还是下篇再讲吧,这个要画几个图才讲的清楚,时间不早了,懒得画了。 测温范围: 假设现在是0度,那么PT100的阻值就是100欧姆,在电路中的话,电桥的压差就是0V,所以最后也是0V,也就是测到0V的话,就是0度。假设现在零下一度了,PT100的阻值就小于100欧了,同相的电压就会比反相的电压小,得到的电压永远就0V了,所以这个电路就测不到0度以下。 AD623最大输出3.3V电压,3300/51=64.7mV,也就是说,电桥的压差,最大只能是64.7mV,再大的压差,AD623的输出也最大是3.3V了。反相臂的电压,固定是(3000/2100)*100=142.86mV,那么同相臂的电压最大只能是142.86+64.7=207.56mV,对应PT100的电阻就等于207.56/((3000-207.56)/2000)=148.66欧姆。 |



芯片解密