芯片解密|单片机解密|IC解密|芯片破解|芯片复制| PCB抄板|软件开发

飞芯科技-芯片解密|单片机解密|IC解密|芯片破解|芯片复制| PCB抄板|软件开发

软件开发CH32V103的多串口通讯及验证

软件开发H32V103配置有3个串口,软件开发适用于需要同时使用多个串口工作的环境,例如用在一个采用串口屏来显示工作界面并绘制数据波形曲线、一个串口用来控制数据记录仪来存储原始数据、一个串口来控制MP3音频播放模块来播报数据或发出语音提示等。
那么这3个串行通讯口都使用哪些引脚呢?
其使用的引脚情况如表1所示:


  
串口序号
  
TX
RX
USART1
A.9
A.10
USART2
A.2
A.3
USART3
B.10
B.11


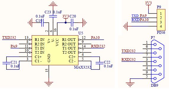
其中,USART1主要供打印输出之用,其接口电路如图1所示。


1.jpg (28.63 KB, 下载次数: 94)

下载附件

2020-11-19 21:27 上传

串口1接口电路



联系方式

地址:石家庄市新华区民族路77号华强广场D座2009
电话:0311-88816616/87087811
手机:13315190088
传真:0311-67901001
联系人:张工
网址:www.feixindz.com
邮箱:feixindz@163.com
微信:xinpianjiemi
QQ:527263666/568069805

在线客服
热线电话

企业微信